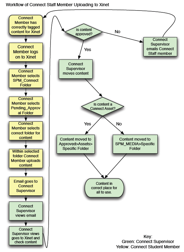
Content Mangement System Workflow June 23, 2012 | Arianna Valentini This is an overview of a proper workflow for students using a content management system, what do you think? Share this: Share on X (Opens in new window) X Share on Facebook (Opens in new window) Facebook Share on Pinterest (Opens in new window) Pinterest Like Loading... Related